更新:2025-05-23 18:28:04 大小:71.70MB
类型:学习教育 版本:
肖八电子版2022是一款专为考研打造的8套冲刺卷,帮助还在备考的考生全面的了解各知识点,让你更好的去备考冲刺哦!资料齐全帮助学生们在最短的时间掌握到考试的重点,快来这里了解一下吧!
提取码:37uu
一款可以为大家带来关于最新的考研的试卷学习资料!有需求的用户可以随时的打开手机来进行学习掌握哦!里面的很多的学习资源都是非常的精彩和丰富的,而且这里的各种的教育服务板块也是十分的完善的哦!大家可以自由的来这里进行学习!轻松做题,扩充自己的知识层面,更加的丰富哦!

1、资料齐全帮助学生们在最短的时间掌握到考试的重点。
2、按照2022考试大纲要求编写,包括8套试卷、参考答案及详细解析。
3、严格按照真题风格命制题目,答案附有完整解析,并提供网络答疑。
4、本书严格按照最新全国硕士研究生招生考试思想政治理论考试大纲的要求编写。

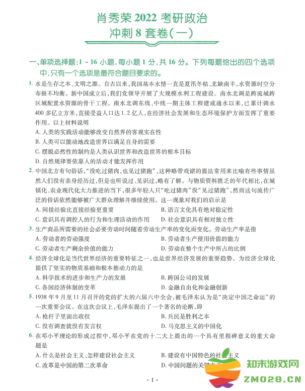
01 -选择题-
首先,选择题部分独立做,做一套总结一套,把做错的或者不清楚模糊的知识点彻底弄懂,争取每一套都有提高。
选择题部分应该全部掌握,因为这些考点都是最重要、最常考的,或者是今年大纲、大纲解析的变动部分,同学们应给予足够重视。切忌一口气做完,草草了事。应该做一套研究一套,争取每一套都有提高。做错的题目看解析彻底搞懂,碰到模糊的概念知识点一定要搞清楚,给自己大脑一个确定的信号,不然到考场有模糊摇摆不定就糟了。
另外,在12月之前的23天,八套卷,平均两天一套时间绰绰有余,所以不提倡赶进度。当然,不一定必须看肖八,根据自己所选辅导老师选择辅导资料。有精力的话可以多做选择题,如果遇到模糊的知识点,要去翻书查阅、纠正!
02 -分析题-
其次,分析题部分应着重关注与今年时政热点相关的考点,注意答题思路,不要求做到全篇背诵,但一定要看熟。分析题里面的哲学分析题全部都是新编的,应该自己独立做,学习找原理,这个之前强调过多次,哲学分析题不练是不行的。
近年来真题中分析题的命制都是与时政紧密联系的,标准答案很多都不是书上原话,所以,在做分析题时,先自己动脑想,动手写,列出答案、提纲或者写全自己的解答,然后跟答案对比,分析正确答案思路,总结答题套路、“万金油”句子等。
其他几门学科以同学们目前的背记的内容范围,很难写出比较全的满意答案,所以主要是看,多熟悉这些时政资料,了解可以从什么角度出题,结合的是哪些知识点。有了这个基础,到12月份最后押题卷的做题和背诵就要容易得多(肖四及其他最后压轴模拟卷基本到12月之后出版,大家做好复习安排)。
03 -肖八背诵问题-
关于肖八分析题(主观题)的背诵问题,可以适当背诵,能背就背,没精力就熟读,多看看答题角度,做到看到题目头脑中有得分点的框架条目。
重点是马原分析题,要靠自己平时多练习来提高找原理的能力,一定要找对原理,原理如果找不对写得再好也没用。
马原分析题不能靠押题,题目太灵活了。最后这段时间,只要每天抽出一定时间背,考试的时候分析题都会有话说的,大家不必过于担心(可以拿近3~5年真题来练习,每一道认真去分析、思考,总结答题套路。
在做分析题时,刚开始接触,大家可能没有思路,而且背的少,就算是想起来考察知识点,也不能完全扩充。建议大家在做模拟卷的时候,总结方法,找套路。比如这一套做完下来,你要知道分析题每道材料题对应的科目以及考察的知识点是什么。
知道每道题对应的知识点,背分析题考点的时候,建议大家分条,提取关键词。就算到考场上背不出原答案,你至少能说出答案的关键词句,知道该如何回答,可以按照自己的思路拓展回答。
其他四门课的分析题需要大家多看、多熟悉,主要了解今年的时政热点和命题角度,一定要多看,否则考试的时候会觉得无话可说。目前市面上的模拟卷很多,完全背分析题也没那么大精力,毕竟还有其他科目要复习。当然如果想争取高分的同学适当背诵8套卷分析题要点肯定是有好处的,这就看自己的需求和时间、精力来决定。
总之,冲刺阶段的模拟卷用来查漏补缺的,卷子中很多是今年热点时政问题,加上大家现在背诵量不够,很多出题角度无从回答,所以有的同学分数不高也是正常的,关键是要把做错的弄懂,现在错总比考试错要好。
肖八电子版2022简单实用的考研题目解析,通过深入的分析里面的知识让同学们对答题有一个认知方向,非常值得使用的考试辅导资源,帮助你提高考试技巧,提升成绩。